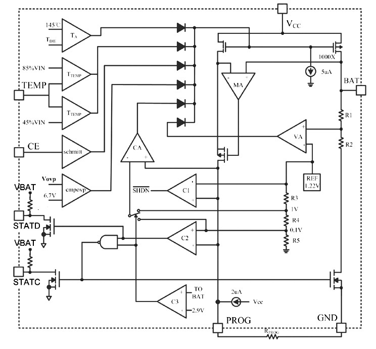
HT4089 是一款适用于连接 MCU 控制,输入电源耐压高达 40V 、具备 OVP 保护功能的完整的单节锂离子电池线性充电管理芯片,适用于 USB 电源或适配器电源工作。采用涓流/恒流/恒压三段式充电,可提供最大为 1.2A 的可编程充电电流。其底部带有散热片的 ESOP8/DFN3*3-8/DFN2*2-8 封装与较少的外部元件数目使得HT4089 成为便携式应用的理想选择。
由于 HT4089 内部采用了 PMOSFET 架构,加上防倒充电路,所以不需要外部隔离二极管。热反馈可对充电电流进行自动调节,以便在大功率操作或高环境温度条件下对芯片温度加以限制。充满电压为 4.2V,充电电流通过一个电阻器进行外部设置。当充电电压达到最终浮充电压之后,充电电流降至设定的恒流充电电流值的 1/10 时,HT4089 将自动终止充电循环。
输入电压被拿掉时,HT4089 自动进入一个低电流状态,将电池漏电流降至 1uA 以下。HT4089 在有电源时也可置于停机模式,从而将供电电流降至 100uA。
HT4089 由于专为 MCU 设计,具有其他充电芯片不具有特点,包括:钳位电压不高于电池电压的信息电平、自带下拉的低电平使能适合 0V 充电、CE、PROG 中途停止控制电池充饱电压,OVP 信息传送,支持任意低于充饱电压重上电充电。其它特点包括:电源 OVP(过压保护)、输入欠压锁定、自动再充电、CE 使能端控制、电池反接保护、手动停机、充电状态双输出、无电池和故障状态显示等。
充电管理芯片HT4089特点
- 最高 40V电源输入(需按典型电路应用)
- 最高电压钳位于 VBAT 的状态电平
- 低电平使能更适合接 MCU 的 0V 充电应用
- 任意电池电压手动启动再充电
- 多种停充控制方式
- 高达 1200mA 的可编程充电电流
- 恒定电流/恒定电压操作,有温度自适应可实现充
- 电速率最大化
- 精度达到±1%的预设充电电压,截止电压 4.2V
- 输入电压 6.7V 时芯片 OVP 保护
- 涓流电流 C/10,低于 C/10 充电终止
- 软启动限制了浪涌电流
- 电池反接保护功能
- 多种封装:ESOP/DFN
- 各种移动式设备、各种充电器
- 台灯
- 雾化器
HT4089充电管理芯片绝对最大额定值
- 输入电源电压(VCC):-0.3V~40V
- PROG:-0.3V~6V
- BAT:-4.2V~12V
- STATC :-0.3V~6V
- STATD :-0.3V~6V
- CE:-0.3V~6V
- BAT 短路持续时间:连续
- BAT 引脚电流:1200mA
- PROG 引脚电流:1200uA
- 最大结温:145℃
- 工作环境温度范围:-40℃~85℃
- 贮存温度范围:-65℃~125℃
- 引脚温度(焊接时间 10 秒):260℃
HT4089芯片典型应用
注:输入端 电容,耐压选择输入最高电压 1.5~2 倍;CE 脚内部自带上拉,如不需外部控制停机,此引脚可悬空或接VCC。
引脚排列
引脚定义
| 管脚 | 符号 | 描述 |
| 1 | BAT | 电池正端 |
| 2 | STATD | 工作状态输出端 |
| 3 | STATC | |
| 4 | CE | 充电使能端(自带下拉),低电平有效,低/悬空时充电,高时不充电 |
| 5 | GND | 电源地 |
| 6 | PROG | 充电电流设置端 |
| 7 | NC | NC |
| 8 | VCC | 充电器正端 |
| 9 | EPAD | 增强散热功能,连接GND |















